设为首页  |  加入收藏
 首 页  学院概况  师资队伍  学科建设  教学培养  学生工作  党群工作  招生就业  合作交流  人才招聘  重点实验室 
当前位置: 首 页>>重点实验室>>重点实验室>>正文
 
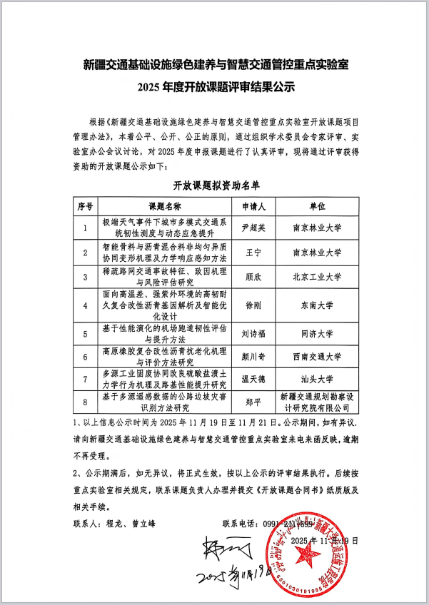
新疆交通基础设施绿色建养与智慧交通管控重点实验室2025年度开放课题评审结果公示
2025-11-19 16:51  


关闭窗口
领导信箱 | 新校区 | 校园风光 | 网站地图

联系地址:中国新疆乌鲁木齐市水磨沟区华瑞街777号新疆大学博达校区    邮编:830017

联系电话:研究生办公室0991-2111646     综合办公室0991-2111699          Email:http://jtxy.xju.edu.cn

版权所有 新疆大学